Full Stream Ahead

Designing a Collection Development Workflow for Streaming Video Content

Mary Wahl

Mary Wahl (mwahl@pasedena.edu) is the Technical Services Librarian at Pasadena City College.

Manuscript submitted January 28, 2017; returned to author for minor revision March 29, 2017; revised manuscript submitted May 28, 2017; accepted for publication June 14, 2017.

The author would like to thank the members of the Oviatt Library Video Streaming Decision Tree Committee: Dean Arnold, Lindsay Hansen, Meredith Lyon, and Christina Mayberry.

Academic libraries face many challenges in collecting and maintaining streaming videos, particularly as demand for this unique format continues to increase. At the Oviatt Library at California State University, Northridge, it was determined that streaming video activity needed to be examined and that there was a strong need to develop a workflow for incoming video requests. A Video Streaming Decision Tree Committee composed of librarians and staff from various units within the library including collection development, acquisitions, cataloging, and music and media. Its charge was to create a decision tree workflow for incoming streaming video requests. The committee designed and implemented a detailed decision tree that accounts for many of the complexities of streaming video. This paper discusses various factors involved with collection development for streaming video and provides a detailed description of the committee’s workflow for the format.

Streaming video is increasingly playing a large role in higher education, bringing numerous benefits to users. Students may access content both on and off campus, providing them flexibility in their learning. Multiple users may simultaneously access streaming video content 24/7, easing the demand for high-use titles. The format also allows faculty to flip the classroom and take courses fully online, supporting a growing number of academic institutions with distance learning programs.1 Perhaps most notably, streaming video is becoming an expected part of academic libraries’ collections as users have become accustomed to video content that is easily accessible through platforms such as Netflix, Hulu, and Amazon Video.

As the demand for streaming video increases, many academic libraries are adding these resources to their collections. In doing so, they discover that this format is time and labor intensive. Deciphering licensing terms can be a challenge. Verifying whether accessibility features will be supplied by a vendor or on-campus disability services requires coordinated efforts. Locating copyright holders to obtain permissions is often time consuming. Additionally, some video content requires libraries to locally host the content, leaving libraries that lack the technical infrastructure and expertise to find other options. Many of these challenges require title-by-title attention. Streaming video comes with a variety of factors for libraries to tackle before the content is available to patrons.

The Oviatt Library at California State University, Northridge (CSUN) found that streaming video provided too many unique challenges to follow existing collection development workflows used for other types of material. It was determined that current streaming video activity needed to be examined, and a workflow for incoming video requests was necessary. A Video Streaming Decision Tree Committee composed of librarians and staff from various units within the library, including collection development, acquisitions, cataloging, and music and media, was formed. Its charge was to create a decision tree workflow for incoming streaming video requests. The committee designed and implemented a detailed decision tree that addresses the complexities of streaming video. This paper discusses various factors involved with collection development for streaming video and provides a detailed description of the committee’s workflow for the format.

Background

The Oviatt Library is CSUN’s main library, serving over 40,000 students and approximately 4,000 faculty and staff through educational, cultural, and information services and resources. The music and media collection is one of the library’s chief collections and includes a growing amount of streaming video content. The library has collected streaming video since approximately 2010, and owns and licenses a number of large, well-known streaming video packages to support the student and faculty curriculum, study, and research. Packages to which the library subscribes include the BBC Shakespeare Plays from Ambrose Video, the Media Education Foundation collection from Kanopy, and the full catalog of Docuseek2. Packages that the library has purchased include Alexander Street’s Counseling and Therapy in Video, Ethnographic Video Online, Environmental Studies in Video, and LGBT Studies in Video.

In addition to streaming video packages, the library has purchased and licensed over 400 individual titles in recent years due to an increase of faculty requests for streaming versions of specific content. Several factors have contributed to this influx. First, CSUN has a growing commitment to the development and improvement of online and hybrid courses. In the fall 2016 semester, 142 courses were offered fully online, and another 117 with a hybrid (combined online and in-person) offering. The university also has a college of extended learning that offers about a dozen master’s degrees and certificates fully online. Many faculty members across the disciplines have moved their existing courses online (both fully and in part), and in doing so, wish to use streaming versions of the same video content they have used in their traditional in-person teaching. Additionally, CSUN employs the web-based learning management system Moodle for implementing an online component to courses. Individual Moodle websites are created automatically for all course sections each semester, regardless of whether courses are classified as online, in-person, or a combination of both. Moodle provides faculty with a platform for organizing and sharing electronic material with their students, and librarians provide assistance with embedding library materials such as streaming video into Moodle courses. Finally, anecdotal evidence has shown that a growing number of faculty members wish to assign viewing of video content outside of class, thus allowing time in the classroom to be spent on discussion of the content. Streaming video supports this flipped classroom pedagogy.

Since approximately 2010, streaming video requests from campus faculty had been collected in varying ways. Some were received via email either by music and media staff, subject librarians, or acquisitions staff. Other requests were received in person and by phone at the library’s music and media service desk. A video request form was also available on the library’s website. A single or preferred method for requesting video content had not been established, nor was there a consistent message for library service points to provide. Once a video request was received, library staff lacked a defined set of actions to follow, which caused staff to perform a great deal of duplicative information gathering each time they were tasked with investigating a video request. No library unit or staff members were established as key stakeholders or resident experts, and no structure was in place to facilitate sharing of knowledge by those affected by the format. As a result, irregularities in handling streaming video requests disrupted the library’s efficiency in acquisitions, collection development, and public services.

Literature Review

Regardless of format, video has been shown to play a large role in education both in and out of the classroom. In higher education, its use by students has been reported as high as 79 percent for reasons ranging from better understanding of a topic to class presentations.2 The use of video in teaching has been described as “now commonplace,” and streaming video in particular as “permeating the classroom.”3 Coupled with the proliferation of distance education in recent years and the convenience of 24/7 availability that it offers, it would be difficult to argue that streaming video is not quickly becoming a vital part of education. Many libraries have begun exploring, if not already collecting, streaming video content to meet this growing need, and in fact, 84 percent of academic libraries responding to a 2015 survey indicated that they provide access to streaming video content in some form.4

The challenges of working with streaming video are documented in the literature, and have been for over a decade. In 2006, Eng and Hernandez described the challenges associated with the technological aspects of streaming, such as maintaining a server and deciding which video player to support.5 Technical issues are abundant in recent literature as well, most notably the decision of who will host and stream the content. While many distributors offer a streaming platform to deliver content, many others do not. Should a library wish to store and stream video content themselves (known as self-hosting), it must have the knowledge and ability to encode video files, storage space for the files, and the capacity to limit usage to a specified set of users. Self-hosting “requires a higher degree of technical skill and infrastructure than working through database or third-party models,” though several academic streaming video providers now offer fee-based hosting services to libraries.6

Deciphering and managing licensing terms is often cited as a key challenge. farrelly describes four main licensing models into which streaming video generally falls: (1) limited term licenses that expire after a specified period, requiring libraries to reassess titles and pay additional fees to renew; (2) perpetual licenses that do not require re-licensing but force libraries to consider the life of the codec of the video file if it (or the technology that plays it) becomes obsolete; (3) subscription licenses that provide libraries access to a collection of videos, typically lowering per-title costs but often carrying the constraints of a limited term license; and (4) pay-per-view licensing which requires viewers to pay for instantaneous access but for a short period of time.7 Handman describes similar licensing models while also highlighting that the “transition from ownership of collections… to licensed resources will entail major rethinking of libraries.”8 Both authors note that libraries are often limited to the vendor or distributor options, creating a mix of licensing terms to keep abreast of once the content is acquired. Indeed, as Schroeder and Williamsen noted, the “video marketplace plays an important part in streaming video collection development.”9

Various discoverability factors also present challenges. Since streaming video content is licensed from a number of distributors and copyright holders, and is delivered from a multitude of platforms each with varying license terms and access availability, one can imagine the challenge of providing consistent title-level discoverability. Many distributors offer to provide MARC records for libraries, however, many others do not, and the level of quality varies greatly among vendor-provided MARC records. Libraries find themselves deciding between performing quality control of records, or perhaps not uploading records and finding other ways to provide title-level browsing and searching.10 Hutchison Surdi and farrelly’s 2015 survey Academic Library Streaming Video Revisited revealed that only 38 percent of respondents from academic libraries designate their OPAC as the primary access point for streaming video, and 37 percent designate their discovery tool (e.g. Summon, EBSCO Discovery, Primo) as the primary access point. Other responses fell into a mix of access points such as the distributor/publishers’ portals, the library’s e-reserves interfaces, and LibGuides or other subject guides.11

Two monographs stand out as significant resources for becoming familiar with collection development and acquisitions of video content. In Guide to Video Acquisitions in Libraries: Issues and Best Practices, Laskowski provides overviews of video acquisitions (physical and streaming formats) and the changing marketplace, and identifies key issues such as pricing schemes, licensing and copyright, and finding vendors and suppliers.12 Duncan and Day Peterson’s more in-depth Creating a Streaming Video Collection for your Library focuses on the streaming format in particular while reviewing not just acquisitions but also the longer term administration and maintenance. They describe factors such as selection best practices and licensing concerns, plus factors affecting other library units, such as metadata, media servers, and captioning.13 Both publications provide useful introductions to working with streaming video. However, the question remains: How does one address these challenges in practice? How might these issues and best practices be prioritized? How do they play out as a series of processes and tasks?

Though the challenges of working with streaming video appear to be well known to library staff, the topic of workflow is sparsely represented in the literature. Some authors discuss streamlining the ordering portion of a workflow, while others allude to workflows having been revamped or newly developed without going into detail.14 Cross, Fischer, and Rothermel provide a high-level description of their process of receiving faculty requests for streaming videos, researching the content, contacting rights holders, obtaining purchase agreements, and preparing digital files. The time-consuming nature of these processes is expressed, including the library’s need for faculty to allow for adequate time to acquire and set up the content.15 Koennecke, Marcin, and Pavlick provide one of the more detailed descriptions available in the literature, outlining a series of steps such as researching existing streaming rights, forwarding to subject librarians to determine license terms and costs, negotiating licenses, cataloging, and preparing digital files for self-hosting.16 They also point out the “drawn-out” and “very time-consuming” nature of working with streaming video due to the title-by-title analysis typically required.17 Kristoff, Rice, and Ronga provide another detailed workflow with similar steps while highlighting the Fair Use and TEACH Act analyses performed and their online system (developed in-house) for receiving requests.18

The lack of specifics in the professional literature may be due to a dispersed way of managing streaming media as there is “no clear pattern of key responsibility” for streaming video acquisition and management in academic libraries.19 In the Academic Library Streaming Video Revisited survey, only 14 percent of respondents place primary responsibility on a media librarian. Another 14 percent place responsibility on an acquisitions librarian, 21 percent on an electronic resources librarian, and 15 percent on a collection development librarian.20 Over 10 percent of respondents selected “Other” with comments revealing a wide array of alternatives such as systems librarian, reserves services, subject liaison librarian, and committees.21 Similarly, Schroder and Williamsen highlight the collaborative efforts needed of a number of library units ranging from subject librarians to information technology personnel, noting that “streaming video does not fit squarely into any one of these department’s traditional library assignments.”22

Project Development

The Oviatt Library’s development of the workflow began in fall 2014 with the formation of a Video Streaming Decision Tree Committee. The committee sought representation from all areas involved with the format, thus membership consisted of staff from collection development, acquisitions, cataloging, and music and media. Two committee members were also part of the library’s copyright team, bringing additional insight regarding licensing.

The committee met twice per month in two-hour increments throughout the fall 2014 semester. Early meetings included brainstorming sessions in which members contributed examples of how their roles were affected by streaming video. Dozens of factors were identified, such as type of course (online versus in-person), accessibility features, pros and cons of various licensing options, and time of year a request is made. It quickly became apparent that the factors fell within six general topic areas:

These topics became the basis for the decision tree. Later meetings focused on turning the factors into questions to be incorporated into the decision tree and the order in which the factors should be addressed. A draft of the decision tree was formed in December 2014 and submitted to library executive management. A final version was implemented in spring 2015 and revised once more with minor edits in fall 2016.

Workflow Decision Tree

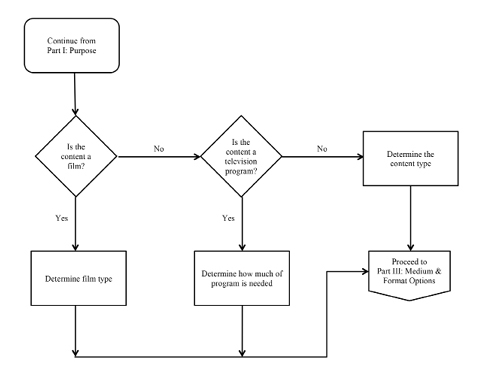
Part I of the Workflow Decision Tree, titled “Purpose,” focuses on the requestor’s intended use of the requested video (see figure 1). Information gathered from this section is essential because some uses may be fulfilled only in specific ways. For instance, if a video request is from a faculty member wishing to use the content in an online course and the content is solely available in DVD format, the request may only be fulfilled if encoding is allowed. Additionally, details regarding when the content is intended to be used (i.e. current semester, subsequent academic years) and if the content is for research or leisure purposes is significant, as this will assist acquisitions staff in their prioritization of purchases. Part I of the Workflow Decision Tree provides the overall goals that a particular video request is aiming to meet.

Part II, Genre/Content, focuses on the types of genre and content of the requested video (see figure 2). This information is important because specific genre types may have particular nuances. For instance, feature films in a streaming format can be challenging to acquire. Many distributors of feature films and documentaries do not allow for encoding. Content available via personal streaming services (i.e., Netflix) is not necessarily available in the educational streaming marketplace. Distribution rights shift frequently, making copyright holders more challenging to locate. Additionally, knowing whether a request is a film or a television program is important to cataloging and acquisitions staff who need to know the context of whether a video purchase is part of a larger body of work.

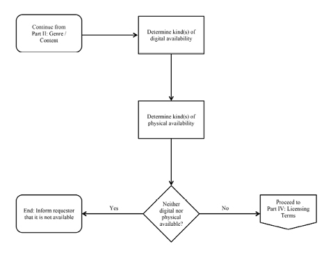
Part III of the Workflow Decision Tree, Medium and Format Options, focuses on the various ways a requested video is currently available, beginning with whether it is available digitally or physically (see figure 3). Details regarding digital availability is essential as some video content may only be offered as a discreet computer file (therefore requiring the library to self-host the content), while other content may already be streaming elsewhere (requiring the library to pay for access). Sometimes content may be found already on the surface web (i.e. YouTube) from a trusted source and require no further action other than sharing the online location with the initial requestor. Similarly, details regarding physical availability are also important to gather. This information is useful for reasons such as informing a faculty member of options for using a Blu-ray disc in a campus classroom without a player and prompting library staff to determine whether a DVD or Blu-ray is the preferred purchase if both are available. This section of the Workflow Decision Tree marks the beginning of the more in-depth research often required to perform streaming media collection development. Additionally, it should be noted that some video content may not be available at all (i.e. it has not been released on the consumer market yet). The Workflow Decision Tree includes space for this possible outcome.

Part IV, Licensing Terms, focuses on the various terms of use involved with acquiring a requested video (see figure 4). The goal of this section is to gather details regarding variables such as perpetual versus limited term licenses, limits on simultaneous users, and transmission restrictions. This section also involves factors such as the inclusion of Public Performance Rights (PPR) and whether accessibility features are included. Accessibility in particular is a significant factor to investigate prior to acquiring a video for several reasons including: (1) some content providers include not only captions, but added features such as rolling and keyword-searchable transcripts; (2) if a transcript exists, it might be shared or repurposed into a caption file (i.e. .srt, .vtt); and (3) the library will likely not acquire a video if the accompanying license restricts the otherwise “normal” right to caption it. CSUN has a large deaf and hard of hearing population, making this a topic of significant importance (though it should be noted that captioning provides benefits to many kinds of users besides the deaf and hard of hearing such as increased comprehension and engagement). Additionally, the library’s cataloging unit needs to know the status of existing captioning, subtitles, and transcripts, because they add notes to bibliographic records. Similar to Part III, this section of the Workflow Decision Tree requires in-depth research into the requested video content by library staff.

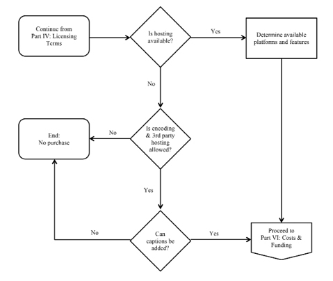
Part V, Delivery Mode and Options, focuses on the mode of delivery and the corresponding options available for the video (see figure 5). For instance, if hosting is available, it is important to know what kinds of features are included, such as robust analytics and the ability to create clips and playlists. If hosting is not available, it is important to know whether encoding is allowed to self-host the content (or use a third party to host the content). This section of the Workflow Decision Tree assists in determining the cost effectiveness of purchasing the video as well as choosing between various formats or streaming platforms when more than one option presents itself.

The last section of the Workflow Decision Tree, Part VI, Costs and Funding, focuses on the costs involved with purchasing the video and available funding (see figure 6). Information regarding various fees associated with the purchase, such as one-time fees, ongoing fees, and costs for DVD purchases that are required to obtain streaming licenses. This section also makes note of the time of the year the request has been submitted. The Oviatt Library does not make purchases year-round (for instance during the fiscal year closeout period), and some funding sources are not available all twelve months of the year. It is important to note, however, that even though the library may not be able to purchase a video at the time of the request, navigating through the Workflow Decision Tree is still a valuable process because the information gathered may be saved for future review when the library resumes video purchasing.

The committee also created a decision tree diagram to illustrate how the overall workflow involves other units in the library (see figure 7).

Worksheet

A great deal of data and decisions are involved with navigating through the Workflow Decision Tree and a corresponding worksheet was created by the committee to record and organize these (see figures 8 and 9). In practice, a staff member proceeds through the worksheet when a video request is submitted, which accounts for the factors within the workflow decision tree. If a purchase will be made, the worksheet is forwarded to acquisitions staff and then filed for record keeping once the content is received. If a purchase will not be made, the worksheet is immediately filed for record keeping.

Online Request Form

Once the workflow and worksheet were finalized, the committee turned its attention to the online request form on the library’s Drupal website. The form was outdated and did not capture adequate data when a request was made, as evidenced by the amount of email correspondence between library staff and faculty required to gather information. Additionally, it had never been established as the single method for requesting video content, causing inconsistent recordkeeping and often resulting in a great deal of email threads sitting in various staff members’ inboxes. The committee decided that the library’s online request form for video material needed to be updated and that the form would serve as the single method for requesting video content. The updated form (see figure 10) consists of three sections: Requestor Information, Video Information, and Use of Video Information. Video Information and Use of Video Information relate directly to two sections of the new workflow: Purpose and Genre/Content.

Two statements were added to the form regarding factors that can affect streaming video purchases. The first statement sets a timeframe for incoming requests and makes clear that purchases depend on available funds and licensing terms:

Video requests should be made AT LEAST one semester in advance. Please note that video purchases (both physical and streaming) depend on availability of funds as well as licensing terms put forth by the content providers. Submitting a Video Purchase Recommendation Form to the Library does not guarantee that a purchase will be made.

The second reiterates that purchases depend on several factors and is formatted in the online form as a statement to which the requestor must agree to make the submission:

I understand that video purchases (both physical and streaming) depend on availability of funds as well as licensing terms put forth by the content providers. Submitting a Video Purchase recommendation Form to the Library does NOT guarantee that a purchase will be made.

The form was updated in spring 2015. Data that has been submitted via the form may be downloaded from Drupal in a comma separated value format. Four library staff members receive email alerts when a submission has been made. One member researches the request and (if purchasing) forwards the request to the acquisitions unit; the others receive the alerts for general awareness and act as backup in case the primary member is unavailable to perform the research.

Once the online form was complete, library staff members were directed to guide anyone wishing to make a video purchase request to submit their request to it. Librarian liaisons were asked to announce the form to their respective colleges and departments. Committee members provided presentations regarding the workflow and online form at several staff meetings and one-on-one tutorials on filling out the form to librarians and staff on request.

Discussion

Prior to the new workflow, the library’s streaming video collection development practices reflected the results of the aforementioned Academic Library Streaming Video Revisited study in which no clear pattern of responsibility for streaming video was established. Since the implementation of the new workflow, streaming video collection development is coordinated primarily by a librarian performing the research (with identified backup researchers among library staff) and coordinating with acquisitions, cataloging, and music and media staff for the remainder of the workflow. During 2016, the Oviatt Library received 191 video requests. Each was submitted to the online form and reviewed using the new decision tree and corresponding worksheet. No resistance to using the online form has been observed by the committee, however, some librarian liaisons choose to fill out the form on behalf of faculty members and designate themselves as the contact. In these cases, the staff members processing the video request communicate with the librarian and not the faculty member.

The library now has clear, concise documentation of a streaming video workflow. Prior to the new workflow, library staff involved with the format were often determining a course of action each time a title was requested, and few lessons learned were being captured and absorbed. The new documentation has removed speculation from the process, which ultimately helps with providing more transparent service to those submitting requests. The documentation has also proven to be informative for library units and staff who do not regularly deal with streaming video. The committee is considering a similar brainstorming and workflow analysis activity for other electronic formats to provide additional clarity across more of the collection. Additionally, the library finally has data that captures much needed details and in a consistently structured format. Video collection development can now be summarized in a number of ways. For instance, a breakdown of video requests by college for 2016 shows that eight of the nine CSUN colleges have been served by the new workflow process. A breakdown by department shows that the art, media, and humanities disciplines submit about two-thirds of all requests. Summaries based on data elements such as content type, date requested, and type of course (i.e., online, in-person) are also possible.

A disadvantage of the new workflow is that a significant portion of it is paper based. Until a request has been forwarded to the acquisitions unit, the worksheet serves as the singular tool for analog note taking during the research phase. Furthermore, the worksheet as object serves as a physical indication that the request is still outstanding, until acquisitions has received the item and the worksheet is filed for recordkeeping. The challenge with this is that the worksheet can exist in only one place, requiring staff to determine where the worksheet might be located if seeking a detailed status update. A centralized, digital location such as a database would be ideal, allowing multiple, simultaneous users the ability to check on a request’s status. Furthermore, a database that includes customer relations features (i.e. a CRM database) to document filmmaker and vendor interactions while researching a particular title would be beneficial, since research for streaming video can be extremely time consuming and span months, if not years. At this time, an Excel document on a shared server that includes each of the data input fields from the online request form, plus three additional fields (“researching,” “ordered,” and “complete”), is accessible to staff. Details regarding the research phase (including any kind of time frame for when a request might be forwarded to acquisitions) can only be found on the worksheet, which is a limitation.

While the volume of email correspondence is still significant, it has decreased due to more data being captured at the time of request. Library staff shares about a dozen standard email messages that may be edited and reused for communicating common steps in the workflow with campus faculty. For instance, staff has messages for conveying when a streaming video purchase will be made and when a request will require a substantial amount of time to investigate. Though email correspondence remains an active part of working with the format, having these standard email messages has allowed staff to provide a simpler, consistent message to the campus community.

A number of library units have found that the new workflow has greatly benefitted their work and the library and campus. For instance, public services staff and librarian liaisons are pleased that they may simply guide faculty to an online form for video requests. Collection development and acquisitions staff who work with streaming video benefit from having more information at the beginning of a request, thus saving time in email correspondence. In regards to the Video Streaming Decision Tree Committee members, one of the greatest benefits was merely going through the process of brainstorming the new workflow. Awareness of various challenges was gained, which led to exceptional group work and problem solving activity. The committee members greatly increased their expertise on the subject and now serve as the library’s resident experts. This has led to several outreach opportunities to the campus community, including a library-sponsored symposium in 2015 called Streamapalooza! Insights into Copyright and Media for 21st Century Educators in which prominent visiting panelists shared the various challenges facing libraries and educators in using and acquiring streaming media collections. Several of the committee members have also become involved in a university-wide working group to clarify captioning services provided on campus, plus professional development programs that assist faculty in moving existing in-person courses online.

Conclusion

This paper has shown one way that collecting streaming video may be managed. Lessons learned for future workflow design projects include acknowledging the fact that there are likely no one-size-fits-all solutions when it comes to library collection development and acquisitions. The Video Streaming Decision Tree Committee found that it was easy to get caught in a quest to account for every possible type of request and outcome, but ultimately found that keeping a balance toward the more general requests was most effective. Despite this, the workflow turns out to be successful even when dealing with anomalous video requests; more detail regarding the request is collected as part of the process and library staff members are able to have more informed discussions than when before the workflow was designed. A collection development policy specific to video may eventually be needed to guide decision making for the streaming video titles that will inevitably fall outside the scope of the workflow. This would help library staff dealing with video to determine whether or not a video is an appropriate addition to the existing collection, regardless of simply whether it has been requested and there are available funds.

References and Notes

  1. Flipping the classroom is an instructional model in which content is delivered, often online, to students outside of class so that class time may be spent on discussion and other engagement.
  2. Elizabeth Leonard, “Great Expectations: Students and Video in Higher Education” (Sage White Paper, Los Angeles, CA, 2015), accessed January 8, 2017, http://www.sagepub.com/repository/binaries/pdfs/StudentsandVideo.pdf.
  3. Kaltura, “The State of Video in Education 2015” (Kaltura Report, New York, NY), accessed January 8, 2017, http://site.kaltura.com/rs/984-SDM-859/images/The_State_of_Video_in_Education_2015_a_Kaltura_Report.pdf.
  4. Jane Hutchison Surdi and deg farrelly, “Responses to Survey: Academic Library Streaming Video Revisited” (survey results), accessed January 14, 2017, https://repository.asu.edu/items/39157.
  5. Sidney Eng and Flor A. Hernandez, “Managing Streaming Video: A New Role for Technical Services,” Library Collections, Acquisitions & Technical Services 30, no. 3–4 (2006): 214–23.
  6. Jesse Koennecke, “Finding Solutions for Streaming Video at Cornell University Library,” Against the Grain 27, no. 3 (2015): 58–59.
  7. deg farrelly, “Streaming Video,” in Rethinking Collection Development and Management, ed. Becky Albitz, Christine Avery and Diane Zabel (Santa Barbara, CA: Libraries Unlimited, 2014).
  8. Gary Handman, “License to Look: Evolving Models for Library Video Acquisitions and Access,” Library Trends 58, no. 3 (2010): 324–34.
  9. Rebecca Schroeder and Julie Williamsen, “Streaming Video: The Collaborative Convergence of Technical Services, Collection Development, and Information Technology in the Academic Library,” Collection Management 36, no. 2 (2011): 89–106.
  10. farrelly, “Streaming Video,” 223–24.
  11. Hutchison Surdi and farrelly, “Responses to Survey.”
  12. Mary Lakowski, Guide to Video Acquisitions in Libraries: Issues and Best Practices (Chicago: American Library Association, Association for Library Collections and Technical Services, 2011).
  13. Cheryl J. Duncan and Erika Day Peterson, Creating a Streaming Video Collection for Your Library (Lanham, MD: Rowman & Littlefield, 2014).
  14. Stacey Marien and Alayne Mundt, “The Paper Chase: How One Library Tackled the Chaos of Media Ordering,” Against the Grain 28, no. 2 (2016): 76–77; Koennecke, “Finding Solutions.”
  15. Cheryl Cross, Christine Fischer and Cathy Rothermel, “Streaming Film: How to Serve Our Users,” Serials Review 40, no. 3 (2014): 154–57.
  16. Jesse Koennecke, Susan Marcin and Matthew Pavlick, “The Devil Is in the Details: Managing the Growth of Streaming Media in Library Collections” (conference proceedings), Charleston Library Conference (2014): 398–404.
  17. Ibid., 399–400.
  18. Cindy Kristoff, Jennifer Rice and Karen Ronga, “Across the Stream: Collaboration in the Management of Streaming Video at Kent State University,” Journal of Digital Media Management 4, no. 4 (2016): 304–10.
  19. deg farrelly and Jane Hutchison, “Academic Library Streaming Video: Key Findings from the National Survey,” Against the Grain 26, no. 5 (2014): 73–75.
  20. Hutchison Surdi and farrelly, “Responses to Survey.”
  21. Jane Hutchison Surdi and deg farrelly, “Academic Library Streaming Video Revisited: Addendum” (comments and open-ended responses to survey), accessed January 14, 2017, https://repository.asu.edu/items/39158.
  22. Schroeder and Williamsen, “Streaming Video,” 90.
Workflow Decision Tree, Part I: Purpose

Figure 1. Workflow Decision Tree, Part I: Purpose

Workflow Decision Tree, Part II: Genre/Content

Figure 2. Workflow Decision Tree, Part II: Genre/Content

Workflow Decision Tree, Part III: Medium and Format Options

Figure 3. Workflow Decision Tree, Part III: Medium and Format Options

Workflow Decision Tree, Part IV: Licensing Terms

Figure 4. Workflow Decision Tree, Part IV: Licensing Terms

Workflow Decision Tree, Part V: Delivery Mode and Options

Figure 5. Workflow Decision Tree, Part V: Delivery Mode and Options

Workflow Decision Tree, Part VI: Costs and Funding

Figure 6. Workflow Decision Tree, Part VI: Costs and Funding

Overall Workflow for Video Requests

Figure 7. Overall Workflow for Video Requests

Decision Tree Worksheet, Page 1

Figure 8. Decision Tree Worksheet, Page 1

Decision Tree Worksheet, Page 2

Figure 9. Decision Tree Worksheet, Page 2

Online Video Request Form

Figure 10. Online Video Request Form