Chapter 3: FRBR, the Domain Model
Karen Coyle

Abstract

Library metadata is already well-positioned to become part of the linked data community. The creation of the Functional Requirements for Bibliographic Records (FRBR), an entity-relation model for library data, is an essential first step for the transformation of the text-based catalog record into a true data model. FRBR may undergo some changes as libraries gain experience with it, but it allows experimentation with new data structures, and hopefully for a transition of library data to a linkable format. This chapter of “RDA Vocabularies for a Twenty-First Century Data Environment” explores FRBR and its significance.


The Singapore Framework for Dublin Core Application Profiles includes a community model as a foundational element for the creation of a metadata set. This model informs the development of the community's metadata and also provides a schematic explanation of the community's domain to others.

For many years, library cataloging created highly detailed metadata without articulating such a conceptual model, although the cataloging rules themselves represented a mental model that was shared by trained catalogers. There was no pressing need for an explicit model while there was little desire to share library data beyond the library catalog or beyond a group of libraries following the same cataloging rules.

Library catalog entries, as conceived in the era of book and card catalogs, were indivisible units, each one standing alone while functioning together within the catalog because of the consistency facilitated by the cataloging rules. The library catalog record is, in essence, a document, albeit a formalized and structured one.

Singapore Framework for Dublin Core Application Profiles

http://dublincore.org/documents/singapore-framework

The Singapore Framework represents a modular view of a domain of metadata. This model promotes a view of metadata as a network of data that can interact with any other community's data. The desire to be part of a broader information network through sharing, and not just sharing whole catalog records but linking data elements, requires that one's data must be structured as individual statements that can interact in a meaningful way.

FRBR arose out of a conscious need for just such a model. The IFLA study group was formed in 1991 shortly after the 1990 Stockholm Seminar on Cataloguing.1 The group decided to develop an entity-relationship (ER) model. An ER model consists of entities (“things”) that are the main components of the data to be created, the relationships between the entities, and the attributes of the entities. Motivating these choices in the FRBR model is a statement of user tasks that library metadata must address: find, identify, select, obtain.

The final version of the FRBR model was issued in 1998. Updated versions in 2008 and 2009 made minor changes but left the primary elements of FRBR intact.2 Following the trend set by FRBR, IFLA groups are in the process of defining similar models for authority data (FRAD) and for subject authority data (FRSAR).3 It is likely that more work will need to be done to integrate the three submodels into a single domain view.


Entities and Relationships

The ER analysis of bibliographic data that FRBR provides does not differ conceptually from the information that has made up library cataloging for more than a century. What FRBR does, however, is make explicit the underlying structure of the bibliographic data. The entities are presented in three groups: Group 1 represents the resource being described and has four entities: work, expression, manifestation, and item; Group 2 represents agents that have relationships with the Group 1 entities: persons, corporate bodies, and families (see figure 8); and Group 3 represents entities with a topical relationship to the Group 1 entities. Group 3 adds four new entities—concept, object, place, and event—but it also includes all of the Group 1 and Group 2 entities since those can be the subjects of any resource being described.

The entities are the basic building blocks of the bibliographic domain: they are what the metadata must describe. The describing elements are called properties in Semantic Web terminology, but they are referred to in the FRBR model as attributes (see figure 9). The properties are what one usually thinks of as a data element. For example, the entity Person can have the properties name, dates of birth and death, titles, and other identifying information. The entity Work has title of the work, form of the work, and date of the work, among others.

The attributes describe the individual entities of the bibliographic description, but it is relationships between those attributes that have the potential for the creation of a rich knowledge network of bibliographic information. The great value of using entities and relationships is that they allow the creation of a network of connections that goes beyond the description of a single item, more accurately reflecting the rich interaction between the intellectual creations that are being cataloged. Most discussion of FRBR focuses on the three groups of entities (bibliographic description, agents, and subjects), yet about one third of the FRBR document is a description of the relationships that can exist between entities.

Bibliographic relationships have been recorded in library data to some extent, but only a few are manifested regularly in bibliographic products or systems. One familiar relationship is that of “cites” with its converse “is cited by.” The Science Citation Index is entirely based on this key bibliographic relationship. Citation relationships are featured also in Google's Scholar product, and at least one community is experimenting with citation “types” using a citation ontology.4 Library records for serials often include previous and later titles assumed by the journal, and in some systems these records can be linked through their standard identifying numbers (usually ISSNs).

Many other relationships are inherent in bibliographic data but not usually presented in an actionable way. Tables of contents in a book are an example, where each entry represents a bibliographic unit that is in a part-whole relationship with the book, yet is not usually presented as a full bibliographic item.

Another example of a bibliographic relationship is pertinent to conceptual rather than structural relationships—that of the retelling of the same story, such as the relationship between Shakespeare's Romeo and Juliet and the modern urban rendition in West Side Story. These relationships are known and commonly analyzed in reviews and critical works, but bibliographic metadata has no vocabulary to express them. The relationships may be noted in bibliographic records, but as nonspecific references in added entries or as notes intended solely for human readers. As part of an ER model, relationships are made explicit, as we will see further on.

Science Citation Index

http://thomsonreuters.com/products_services/science/science_products/a-z/science_citation_index

Google Scholar

http://scholar.google.com

Some of our misconceptions of FRBR may arise because of the starkness of the diagrams in the FRBR document. Visualization of abstract concepts is a fine art and can make all the difference in how or whether readers understand the ideas being presented. The diagrams in the FRBR document, while correct, are deceptive in their simplicity. Maxwell, in his book on FRBR, chooses to represent FRBR with an equally accurate but different choice of ER diagramming techniques. These diagrams may make FRBR clearer, as figure 10 shows.

This style of diagram makes it easier to see the relationships, and it also makes it easier to visualize a variety of cases. One aspect of FRBR as it is described and diagrammed is that it gives the impression of being a linear, hierarchical model from Work to Item. This is not the viewpoint of library cataloging, which has necessarily at its center a Manifestation. Without disturbing the meaning of FRBR, we can visualize it with the manifestation as the focus (see figure 11).

The user view of library data differs from that of the cataloger. Users seeking information on a topic could visualize the library's holdings as shown in figure 12.

It is possible that a library catalog could mimic this user view by presenting subjects as entities in the catalog, rather than as added entries on a bibliographic record. This approach is being experimented with on the Open Library, where subjects are treated as “first class” objects with their own Web pages (see figure 13).

This is not unlike the treatment of persons in the WorldCat Identities pages, and both have some resemblance to what today's information seeker might expect to find at Wikipedia. Unlike Wikipedia, however, the Open Library display is generated on the fly from the bibliographic data in its database.

The FRBR entities lend themselves easily to different views of bibliographic data in a way that is less possible with the current “unit card” presentation of library data. The entity-relationship model promises a better solution than the “one view fits all” of the current bibliographic record.

Open Library

http://openlibrary.org

WorldCat Identities

http://orlabs.oclc.org/Identities

Wikipedia

http://wikipedia.org


Beyond R Is for Record

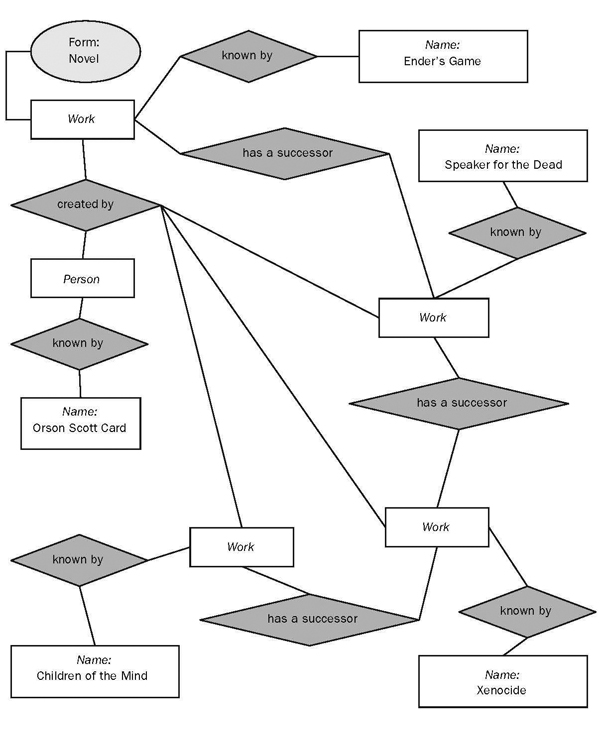
Our current view of bibliographic data is that of catalog records that represent a manifestation (in FRBR terms) of a work. FRBR enforces this view with its very name, in which the final R is for records. There is a natural tendency to see FRBR as the model for a single bibliographic entity and conceive of the FRBR model as the description of a single bibliographic record. It would be more accurate to view FRBR as a model of a network of entities. Unfortunately, the FRBR document does not provide a view of this bibliographic network, perhaps in part because it is difficult to render in diagram form. Maxwell gives us a glimpse into this in his chapter on relationships. For example, figure 14 is Maxwell's diagram of a set of sequential relationships.

As you can see, rendering these relationships as diagrams is very complex. Yet it is these relationships that could transform library data into a true information network rather than a mere list of individual bibliographic items. No work actually stands alone in the human intellectual sphere; all precedents and influences either imitate previous works or stimulate the creation of new ones. This is what we could capture in a FRBR-ized bibliographic universe.

In today's bibliographic data, some relationships are inherent in the records that are created through the use of headings located in separate records:

What FRBR allows us to do is to make manifest relationships that have been understated in bibliographic data in the past, and then provide the relationship information in a machine-actionable way (see figure 15).

In current cataloging, we must assume that our users are intelligent enough and have enough information to make the connections themselves through the text in the record. That may not always be the case, in part because users may lack some background information needed, but often because they are unaware that the connecting information exists in the records or how to make use of it. The required information may not appear in the default view and may not be easy for the user to interpret (see figures 16 and 17).

Turning an informational note into a navigable relationship would allow systems to offer pathways between related bibliographic entities. There are many ways that these could be offered in systems, from simple links for “More” or “Related” to topic map styled graphs.

Not only could we gain this navigation capability within the library system, but the entities, relationships, and various attributes, freed from the confines of the bibliographic record, could begin to interact with data in other networks, including the mother of all networks, the World Wide Web.


FRBR as Beta

While highly useful for any rethinking of library metadata practices, FRBR should not be seen as complete or perfected. Actual engagement with FRBR and attempts to use FRBR as a model are recent and not fully tested. There are criticisms that should be seriously studied. For example, Maxwell, in his book-length explication of FRBR, points out that FRBR's definition of the relationships of persons and corporate bodies to entities limited to “produce,” thus excluding some relationships commonly recorded in archival and rare book cataloging, such as addressees and signers.5 Svenonius finds the four user tasks to be incomplete and adds a fifth task, navigate.6 Librarians specializing in serials and music materials have studied FRBR from their viewpoint and found some areas of difficulty in applying the model.7 There is some debate on whether these reflect gaps in the model or in the understanding of the investigators.8

Information professionals who have attempted to codify FRBR for use in machine-readable metadata have found a different set of issues. There have been various RDF-based models of FRBR created, such as the “Expression of Core FRBR Concepts in RDF” and object-oriented FRBRoo created as part of the CIDOC Conceptual Reference Model. Both of these efforts found the need to add some entities in order to complete the model in RDF. The development of RDA in RDF also had reason to create a class for Agent that would encompass all of the Group 2 entities (person, corporate body, and family). These modifications do not mean that FRBR is fatally flawed; experimentation with FRBR in multiple environments is the best way to resolve any outstanding issues and provide a well-functioning domain model for future metadata development.

The most important benefit of a model like FRBR is that it allows a focused discussion to take place. The model can and probably will be modified as the community gains more experience with it. It may even be modified to facilitate extracommunity communication about bibliographic items. An advantage of the ER model is that it can be extended to include additional entities and relationships, often without disrupting the existing ones. If one wants to add the relationships beyond produce that Maxwell mentions, that should be possible to do while leaving the existing structure alone.

FRBRoo Introduction

http://cidoc.ics.forth.gr/frbr_inro.html

When the Working Group on the Future of Bibliographic Control issued its report, On the Record, in early 2008, one of its recommendations was that work on the new cataloging rules, RDA, should be halted until more work could be done to exercise the concepts in FRBR and to further perfect that model.9 RDA, however, is itself arguably the best test of the FRBR model because it makes use of FRBR as it was intended, as a model for library cataloging metadata. To make it possible to create metadata using RDA and FRBR, however, one first needs to define the elements of RDA in a machine-actionable format. That is precisely the goal of the RDA in RDF project, under the auspices of the Joint Steering Committee for RDA and the Dublin Core Metadata Initiative.

Expression of Core FRBR Concepts in RDF

http://vocab.org/frbr/core.html


Notes
1. Barbara B. Tillett, “IFLA Study on the Functional Requirements of Bibliographic Records: Theoretical and Practical Foundations” (paper presented at 60th IFLA General Conference, Havana, Cuba, Aug. 21–27, 1994)
2. IFLA Study Group on the Functional Requirements for Bibliographic Records, Functional Requirements for Bibliographic Records: Final Report, Sept. 1997, as amended and corrected through Feb. 2009, http://archive.ifla.org/VII/s13/frbr/frbr_2008.pdf (accessed Dec. 15, 2009),
3. Glenn E. Patton, ed. Functional Requirements for Authority Data: A Conceptual Model (Munich: K.G. Saur, 2009); “Functional Requirements for Subject Authority Records (FRSAR),” on hte IFLANET website, www.ifla.org/node/1297 (accessed Dec. 16, 2009).
4. David Shotton, “CiTO, the Citation Typing Ontology, and Its Use for Annotation of Reference Lists and Visualization of Citation Networks” (presentation, 12th annual Bio-Ontologies Meeting, Stockholm, Sweden, June 28, 2009). The ontology is available at http://purl.org/net/cito (accessed Dec. 17, 2009).
5. Maxwell, Robert L.. , . FRBR: A Guide for the Perplexed. Chicago: American Library Association; 2007. p. 15
6. Svenonius, Elaine. , . The Intellectual Foundation of Information Organization. Cambridge, MA: MIT Press; 2000. p. 18
7. “Variations/FRBR: Variations as a Testbed for the FRBR Conceptual Model,” www.dlib.indiana.edu/projects/vfrbr (accessed Dec. 14, 2009); Kristin Antelman, “Identifying the Serial Work as a Bibliographic Entity,” Library Resources and Technical Services 48, no. 4(Oct. 2004): 238–255.
8. Barbara Tillett, letter to the editor, Library Resources and Technical Services 50, no. 3 (July 2006): 152–155 [a response to Ed Jones, “The FRBR Model as Applied to Continuing Resources,” Library Resources and Technical Services 49, no .4 (Oct. 2005): 227–242].
9. On the Record: Report of the Library of Congress Working Group on the Future of Bibliographic Control (Washington, DC: Library of Congress, 2008).

Figures

[Figure ID: fig8]
Figure 8 

A sample diagram from the FRBR document showing the Group 2 data elements. Source: Robert L. Maxwell, FRBR: A Guide for the Perplexed (Chicago: American Library Association, 2007), p. 13.



[Figure ID: fig9]
Figure 9 

FRBR diagram showing attributes. Source: Robert L. Maxwell, FRBR: A Guide for the Perplexed (Chicago: American Library Association, 2007), p. 21.



[Figure ID: fig10]
Figure 10 

Source: Robert L. Maxwell, FRBR: A Guide for the Perplexed (Chicago: American Library Association, 2007), p. 9.



[Figure ID: fig11]
Figure 11 

FRBR from a cataloger point of view.



[Figure ID: fig12]
Figure 12 

Possible view of FRBR entities from a user point of view.



[Figure ID: fig13]
Figure 13 

Screen shot from the Open Library webpage.



[Figure ID: fig14]
Figure 14 

Some FRBR relationships. Source: Robert L. Maxwell, FRBR: A Guide for the Perplexed (Chicago: American Library Association, 2007), p. 104.



[Figure ID: fig15]
Figure 15 

Explicit relationships in FRBR.



[Figure ID: fig16]
Figure 16 

Default user view of item.



[Figure ID: fig17]
Figure 17 

Information about relationships in detailed view.



Article Categories:
  • Information Science
  • Library Science