Chapter 3: VoIP in Professional Communication, Collaboration, and Development
Char Booth

Abstract

This chapter examines the organizational uses of Web calling and conferencing for communication, collaboration, and learning.


Evaluating an emerging technology based solely on its hype-cycle potential can lead to one-size-fits-all implementations created in anticipation of imagined user needs. In the last two chapters I explored VoIP's technical background and major types; in the next two chapters I examine how these are applied in libraries and influenced by local context. On-the-ground uses of library web voice and video tend to fall into two categories: professional and public. This chapter examines organizational VoIP in communication, collaboration, and professional development, and chapter 4 explores VoIP-based reference, user services, and instruction.


Workplace Telephony

Most libraries are still firmly rooted in the fixed-location communication paradigm in their offices and public service points. Therefore, the most pervasive professional use of VoIP is the organizational transition to IP phones. Typically motivated by cost-cutting aims, libraries from across the spectrum have already or are planning to exchange older-generation lines for digital voice solutions managed by IT staff. This can be a complex undertaking for distributed systems that may have to coordinate incremental change and training across multiple facilities. The Public Library of Charlotte and Mecklenburg County (PLCMC) began piloting IP phones in two of its branches in early 2008 as part of a fiber-optic upgrade to provide faster Internet access, and by August of the same year had transitioned to IP in all 24 branch libraries. According to communications manager Sarah Poole, VoIP is “more cost effective and … offers additional benefits, such as system-wide paging, integrated voice mail and email, and individual voice mail accounts, which will enhance the efficiency of the library's internal communication and operation efforts.”1 Despite behind-the-scenes changes this might require, the IP calling experience is familiar enough that it is unlikely to present a disruption beyond orienting staff to a new voice mail system or handset. However, if VoIP adoption brings a change in established phone numbers, a significant public education and outreach initiative may be necessary.

Provided that they are allowed third-party software, many librarians are already using Skype in the workplace. While IP phones are viewed as easier to secure and manage at the organizational level, some institutions are also beginning to experiment with Skype for office communications. In 2009, massive budget cuts across the University of California system motivated the UC Berkeley Library Systems Office (LSO) to pilot a Skype program among its employees. Campus extensions are available at Cal for hefty fees, so as part of a radical cost reduction strategy, the LSO began giving library staff the option of either consolidating individual lines into shared extensions or using Skype as their desktop telephone client. Skype has thus far been adopted by roughly 30 employees, who received new SkypeIn numbers and SkypeOut with their choice of a headset, wireless phone, or “D-Link” adapter to convert their old handsets.

The cost benefits are striking: a SkypeIn number is $30 per year with a $3 monthly charge for unlimited calling and a one-time $30–$50 hardware purchase, compared to $45–$55 monthly for a campus line—a tenfold difference per user. By reducing subscriptions to campus phones through line consolidation and Skype adoption, the UCB Library was able to cut its voice costs by a third (roughly $120,000) in one year. Although quality issues (dropped calls, etc.) have resulted in significant troubleshooting and training for some and even a return to campus service for several initial adopters, Director for Library Technologies Bernie Hurley notes that the project has nonetheless been successful according to its aims. He characterizes it as a somewhat imperfect opt-in means of reducing expenditures rather than a mandated switch, noting that the “clear and urgent motivation to reduce costs has helped employees accept some degradation in phone service quality.”2


Flexible Work and Distance Collaboration

Telecommuting and distance collaboration are among the most powerful professional applications of VoIP. As virtual work becomes a reality thanks to cloud and rich communication tools, many organizations are grappling with the implications of flexible staffing. In early 2010 Inc. magazine produced an issue away from its offices to gauge the effectiveness of telework.3 Opinions varied, but the fundamental feasibility of distance work emerged, as well as the revelation that personal preference was an important factor in virtual productivity.

Libraries are largely site-specific enterprises that tend to require face time from their employees, but with the digital transition more staff are working partially or totally online. Elizabeth Winter, electronic resources coordinator for Georgia Institute of Technology Libraries, began working remotely after a change in her husband's job necessitated an interstate move. She relies heavily on VoIP to maintain connections with her colleagues: “I use Skype video calls to attend meetings with my department and exclusively for my business calls, and it actually works really well. Attending meetings via Skype feels almost like being there–it's cheap and simple.”4

For cross-organizational collaboration, Skype, WebEx, or other Web conferencing tools can replace expensive voice or video conference calling equipment. Web calling platforms are commonly feature rich and inexpensive to use, meaning that geographically dispersed employees, committees, and project teams can cut costs and interact virtually using Dimdim, Skype, and other multimodal voice and video platforms. Collaboration environments and virtual meeting spaces are growing increasingly sophisticated and customizable, as Google Wave and other new platforms integrate dynamic features and create rich real-time and asynchronous networks. Jennifer Smathers, head of Technical Services at SUNY College at Brockport, observed that “New York State has many geographic and weather challenges for whole-state collaboration… . With many of our campuses experiencing travel freezes due to budget cuts, Skype has allowed projects to continue unhindered.”5

Most Web calling and conferencing tools are highly configurable and can accommodate a number of simultaneous users before becoming pay-for-play. Testing and experimentation can reveal the most productive option for a working team or committee. In her 2008 LTR, “Changing the Way We Work,” Michelle Boule examined a number of methods for conducting meaningful work across distance. One of the teams she interviewed, the Oregon State University Library Find project, noted several free VoIP clients instrumental to their collaboration approach:

We used a few different tools. Initially, we had free access to an online collaboration tool called Breeze [now Adobe Connect]–this allowed us to hold meetings where we had voice, video, and screen presentation capabilities, as well as collaborative whiteboarding and document editing. Eventually, our free access to Breeze ended, and we migrated over to using Skype for our weekly meetings, and Campfire, an online chatroom service from 37 Signals. Skype was software that most of the team already used, and it provided us the ability for both voice and video communication.6


Recruiting and Interviewing

Many professional sectors now use software VoIP as a “cheap, low-hassle way to vet job candidates,” a still-underutilized application of video calling in libraries.7 It is typical practice for academic libraries to invite potential hires for one or two onsite interviews, an expensive proposition even in sanguine budgetary climates. A first-pass or vetting interview that uses Web video can preclude an onsite interview in extreme circumstances, or give a hiring committee a more personal sense of a candidate than is possible via voice alone. I made several call-outs via Twitter and other channels seeking librarians who had had Skype interviews, but received no response save from nonlibrary contacts. Ben Wurgaft, a friend and lecturer in the UC Berkeley History department, responded that he had recently been interviewed via video:

The committee requested a Skype video interview in lieu of the usual conference first-round interview, and I agreed–I would have preferred phone without video since my computer is older and doesn't have a camera, but I knew I had very little pull in such a case. The actual interview took place on a borrowed computer. I was seated in an office and my committee was also, albeit 3,000 miles away. There were no technical difficulties, although both sides acknowledged finding the slight time lag distracting. My chief complaint was the discrepancy between the camera lens itself and the video representation of my conversation partners; it meant that I never actually appeared to be looking at them when I was looking into the camera, and as a result they had the luxury of not looking away while I had to, constantly, whenever I wanted to see their reactions. I'm sure that had I been able to rehearse with the camera ahead of time I would have foreseen the problem. I was already a Skype user, but not a video Skype user.8

Ben isolates the benefits and drawbacks of Skype interviews. On the one hand, they affordably bridge distances and offer a more individual connection with a candidate. On the other hand, they can present technical hurdles and create conversational problems in an environment where reading and responding to subtle cues is vitally important.


Virtual Participation

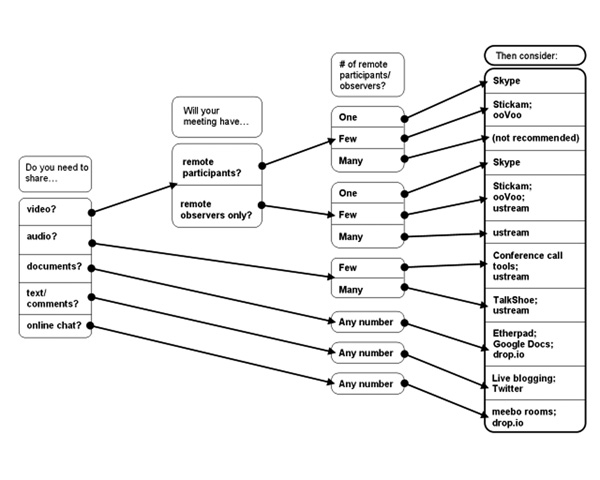
Digital communication has advanced to the degree that (some) participation in (a few) professional organizations is no longer (totally) limited by physical distance. Within membership organizations such as ALA, calls have been mounting for years for greater virtual participation in events and organizational decision making, resulting in the development of collaborative platforms such as ALA Connect. The Virtual Participation Resources Community is a venue for pursuing digital participation strategies within ALA itself, while the LITA EParticiation Task Force created a virtual participation “decision tree” (figure 12) that provides suggestions for collaboration at different levels of interactivity.9

ALA Connect

http://connect.ala.org

In response to budgetary shortages and technology improvements, conferences and events also increasingly occur either entirely virtually (e.g., Handheld Librarian 2009 and 2010) or in a “hybrid” fashion, with virtual components for supplementary purposes or as an alternate attendance track (e.g., PLA 2010). Virtual conferences combine Web voice, video, text, and screen sharing to create live and archived learning and networking experiences, and although most charge fees equivalent to in-person registration, they can still dramatically reduce travel costs. VoIP often provides the voice component to virtual events, but other methods such as streaming media (e.g., Ustream) are also used.

The technical platform of virtual events is largely dependent on their scale, with larger programs often contracting with experiences clients such as Adobe Connect or WebEx, or via online learning communities such as LearningTimes. There are also products such as vConferenceOnline and Digitell, Inc. that create immersive Web conferences complete with attendee avatars, digital conference centers, and full video networking rooms, although I have not discovered a library event that has used one of these services. Smaller events are likelier to use free and open source Web calling and conferenceing tools to create interactive live sessions and archive multimedia.

LearningTimes

www.learningtimes.org

vConferenceOnline

http://vconferenceonline.com

Digitell, Inc.

www.digitellinc.com

Presenting at conferences and the like can be a considerable investment of time and funds, and webinars and other virtual options present a viable alternative. My earliest attempt at presentation via VoIP occurred in late 2007, when I gave a remote to the Future of Libraries Conference in San Francisco, using Skype video via webcam and a screen-sharing plug-in, Yugma, to show my slides (figure 13). Although somewhat impersonal and disjointed for someone who enjoys a lot of audience interaction, even in Skype's relative infancy the event went off without a hitch. It was the intrepid attitude of organizers Paul Signiorelli and Sarah Houghton-Jan that facilitated what at the time was a quite novel approach. In my experience, live Web voice or video presentations of this sort are still rare in libraryland. I have suggested presenting virtually at several events I could not attend in person, usually to be shot down for technical limitations in the venue or eminently understandable anxiety on the part of organizers.


Online Learning and Development

Professional learning and development communities such as WebJunction and Blended Librarian are also facilitated by Web voice. These tend to provide attendees with a options from simple live listening or viewing to fully integrated video chat with presenters and coparticipants. Webinars often occur with minimal to no participation expected from the audience. I have observed both presenting and participating that relatively few attendees use the full range of communication media during these events, many hesitating to use even text chat (let alone voice or video) to engage with presenters or coattendees. Steven Bell, co-organizer of Blended Librarian Online, reflects on this partial participation tendency:

Since we do fairly regular webcasts we make significant use of [VoIP] for our programs. I think it works great. What amazes me is that so few of our attendees ever have headsets or mics so that they can participate vocally. It seems most are content to chat what they have to say. I know some are equipped with mics but those folks seem hesitant to use them in these public meetings. I don't know why this is. I wonder if it is just a technology that hasn't caught on yet. I think librarians are hesitant because they think it will fail or others won't hear them and they'll look foolish for having tried. But given that there are so few on-the-job opportunities to use VoIP, perhaps it isn't a surprise that so few librarians are ready to use it during a webcast. Even in an ACRL committee where we are meeting online and have VoIP support, only three out of eight use the VoIP—the others use the chat exclusively… . I wonder if this will change as more library students are enrolled in online courses. I can't speak for all of them, but when I've taught online I've made use of WIMBA, which works great with VoIP and supports our ability to talk with each other.10

WebJunction

www.webjunction.org

Blended Librarian

http://blendedlibrarian.org

Depth of virtual participation is a matter of choice and personal preference, but like Bell I believe that the distance learning experience could become more engaging if it more frequently leveraged the interactive elements that can humanize an otherwise detached virtual space. Tom Peters, coordinator of Online Programs for All (OPAL) and author of a recent book on virtual library conferencing, observed, “Personally, I don't think video adds much to the webconferencing experience (watching someone's head bob and lips move gets old pretty quick). But voice adds a lot of personality and warmth.”11 When used well, voice and/or video can help create a sense of shared experience and increased motivation. This will involve a shift away from the spectator orientation many of us have long held towards our personal and work computers, where watching and listening is more natural than speaking and being seen, and interaction occurs almost exclusively at a textual level.

Despite their usability curve, virtual worlds can also encourage and community building in professional learning interactions. In Second Life, where participants are represented by avatars and therefore less anonymous than typical webinar attendees, events often incorporate voice as well as text chat. This increases interaction among those already invested in an embodied and participatory (rather than disembodied and observational) virtual environment. Esther Grassian, library educator and active Second Lifer, reports that she frequently uses VoIP in-world “as a panelist and as a moderator at various conferences and programs,” in addition to arranging similar events in credit-based classes at the UCLA School of Information.12


Notes
1. Public Library of Charlotte and Mecklenburg County, “New Telephone Numbers at Two Library Locations,” news release, Jan. 4, 2008, www.plcmc.org/About_Us/in_The_News/releaseDetails.asp?id=283 (accessed March 27, 2010).
2. Bernie Hurley, interview by the author, March 4, 2010.
3. Max Chafkin, “Going Virtual,” Inc., Feb. 2, 2010, www.inc.com/staff-blog/2010/02/going_virtual.html (accessed May 25th, 2010).
4. Elizabeth Winter, e-mail message to the author, March 31, 2010.
5. Jennifer Smathers, e-mail message to the author, Dec. 15, 2009.
6. Boule, Michelle. “Changing the Way We Work,”Library Technology Reports 2008 Jan;44(no. 1):13.
7. Barbara Kiviat, “How Skype Is Changing the Job Interview,” Time, Oct. 20, 2009, www.time.com/time/business/article/0,8599,1930838,00.html (accessed May 25th, 2010).
8. Benjamin Wurgaft, e-mail message to the author, March 15, 2010.
9. Andreas Orphanides, “EParticipation Task Force Decision Tree (Updated),” ALA Connect, June 29, 2009, http://connect.ala.org/node/76995 (accessed May 25th, 2010).
10. Steven Bell, e-mail message to the author, Dec. 21, 2009.
11. Tom Peters, e-mail message to the author, April 1, 2010.
12. Esther Grassian, e-mail message to the author, Dec. 21, 2009.

Figures

[Figure ID: fig12]
Figure 12 

EParticipation Task Force decision tree.



[Figure ID: fig13]
Figure 13 

Presenting virtually via Skype and Yugma.



Article Categories:
  • Information Science
  • Library Science